SleepBuddy
Conception d’une solution pour aider les étudiants à optimiser leur hygiène de sommeil

Contexte
En 2024, 6 étudiants sur 10 dormaient mal, et 98% s'endormaient avec leur téléphone dans la main. Derrière ces chiffres se cache une réalité plus complexe : celle d'une génération prise au piège entre hyperconnexion et épuisement.
Dans le cadre d'un projet universitaire, nous avions pour mission d'imaginer une expérience nouvelle alliant dimensions physique et numérique sur le thème de la santé. Avec mon binôme, nous avons choisi de nous attaquer à l'un des défis le plus universel de notre génération : retrouver un sommeil réparateur.
Rôle :
UX/UI Designer
Durée :
6 mois
Outils :
Figma, Blender
Étapes Clés
01.
Benchmark des solutions existantes
02.
Entretien Utilisateur puis création de persona et User journey map
03.
Idéation du concept
04.
Conception de l’expérience utilisateur (Vison, User flows, cartographie de contenu...)
05.
1ère Itération (prototype basse fidélité et test de 5s adapté)
06.
2e Itération (prototype haute fidélité et test utilisateur)
07.
Amélioration du prototype en fonction des retours
L'état du marché
Avant de nous lancer, nous devions comprendre ce qui existait déjà. Notre benchmark a révélé une réalité frustrante et un marché scindé en deux.
D'un côté, Sleep Cycle et d’autres concurrents collectaient nos données pendant notre sommeil. De l'autre, Mon Coach Sommeil partageait des conseils génériques pour améliorer l'hygiène du sommeil. Mais aucun ne faisait le pont entre ces deux mondes.
Nous avons ensuite mené des entretiens avec 10 étudiants pour comprendre leur rapport au sommeil. Les problèmes observés étaient :
- Stress et rumination mentale au coucher ("Je stresse énormément avant de dormir")
- Usage compulsif des écrans malgré une conscience du problème
- Sentiment d'impuissance face à leurs habitudes ("Si c'était à refaire je referai pareil")
- Demande explicite d'un cadre externe ("J'aurais besoin d'un contremaître")
En cartographiant ces parcours utilisateurs, nous avons eu notre première révélation : nos deux cibles initiales, l'étudiant lambda et celui en période d'examen, vivaient exactement les mêmes problématiques au coucher. Ceci a tout changé, plutôt que de concevoir deux expériences distinctes, nous pouvions nous concentrer sur un parcours unifié.

Persona final

Vision produit : le "Tamagotchi du sommeil"
C'est lors d'une session de brainstorming que l'idée a émergé. Et si, au lieu de créer un énième tracker froid, nous concevions un vrai compagnon bienveillant ?
L'image du Tamagotchi s'est imposée naturellement. Ce petit compagnon virtuel qui nous rendait responsables de son bien-être. Sauf que cette fois-ci, c'est lui qui prendrait soin de nous.
C'est lors d'une session de brainstorming que l'idée a émergé. Et si, au lieu de créer un énième tracker froid, nous concevions un vrai compagnon bienveillant ?

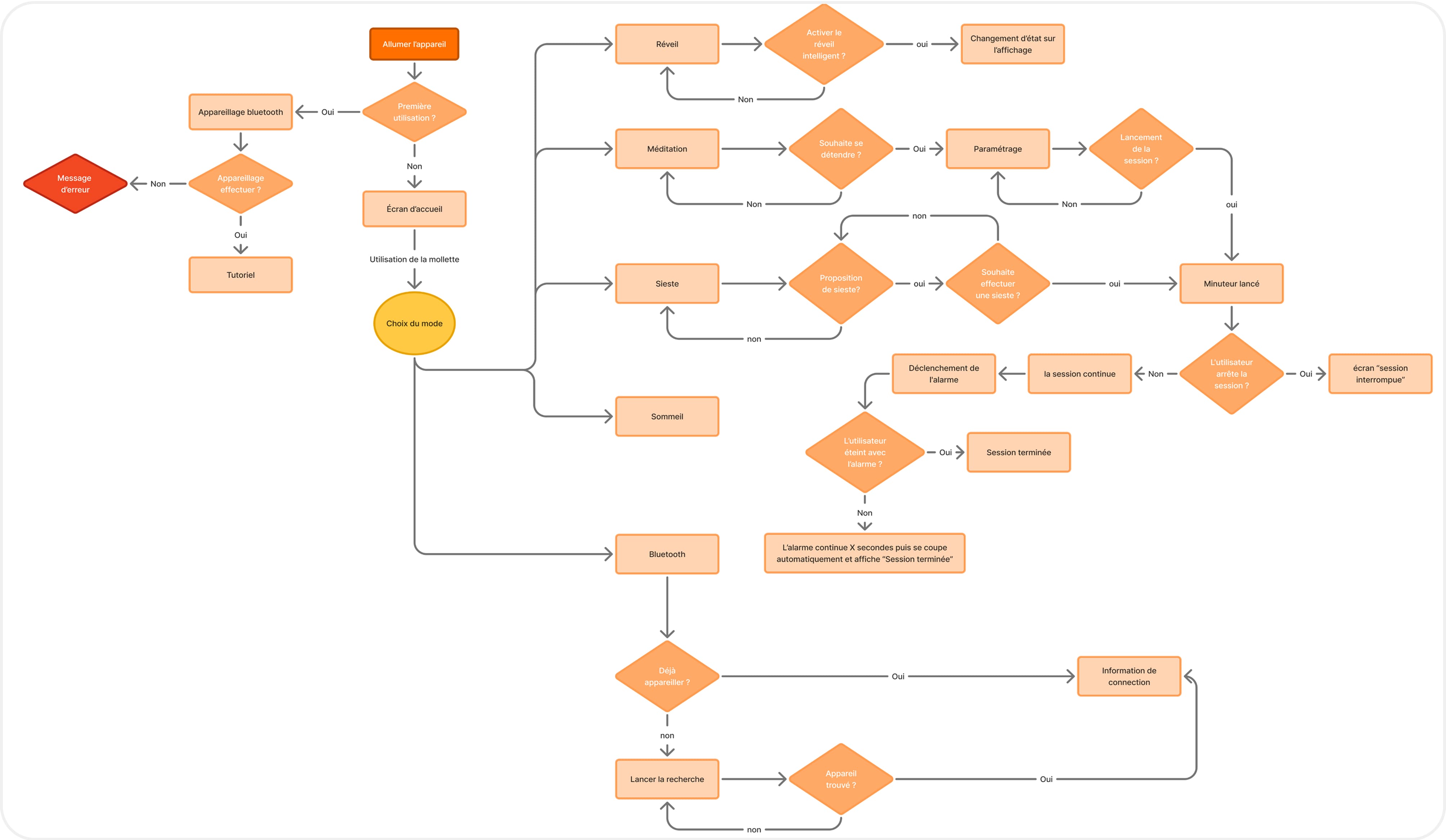
User flows
Premier test : valider l'idée en 5 secondes
Plutôt que de foncer tête baissée avec la réalisation d’un prototype avancé, nous avons d'abord testé notre idée sous une forme plus simple, un scénario. Le but était de faire comprendre SleepBuddy lors d’un test de 5 secondes adapté et mesurer les premières réactions.

Storyboard (prototype basse fidélité)
Les résultats nous ont rassuré. L'objectif était compris, la mascotte marquait les esprits et les étudiants se projetaient avec le dispositif. Mais certaines questions subsistaient sur la valeur ajoutée de l'objet physique et la qualité des conseils proposés. Maintenant que nous tenions notre direction, il fallait la concrétiser.
Prototype
Comment tester des interactions physiques sans budget ni compétences techniques ? Nous avons fait preuve de créativité.
Notre processus s'est déroulé en trois étapes :
- Un Wireframe détaillé pour définir l'architecture de l'information
- Une Modélisation 3D sur Blender pour visualiser l'objet
- Des Maquettes Figma pour l'interface utilisateur de l'application et de l’objet physique


Pour tester notre solution : une boîte en carton transformée en SleepBuddy a été confectionnée dans laquelle était intégré un téléphone pour l’écran. Un second, lui, simulait l'application mobile. Low-tech mais efficace pour tester l'essentiel : interactions, navigation, compréhension des concepts.

Prototype en carton durant les tests
Tests puis itérations
Avec notre prototype, nous avons organisé des sessions de test pour valider les interactions et identifier les points de friction.
Ce qui a marché :
- Navigation par molette intuitive après apprentissage ("Il y a un petit temps d'apprentissage au début mais ensuite on s'y fait")
- Aspect ludique apprécié, comparaisons spontanées au Tamagotchi
- Majorité des notes d’évaluation de l’expérience à 4/5
Ce qui coinçait :
- Besoin de clarification sur les scores de sommeil
- Parcours manquant de fluidité par moment
- Débat sur l'utilité de l'objet physique versus app mobile
- Le plus encourageant : Plusieurs participants se projetaient spontanément avec l'outil, décrivant où ils le placeraient dans leur chambre.
- Itérations apportées : Sur la base de ces retours, nous avons affiné les maquettes haute-fidélité : typographies plus douces, navigation simplifiée avec accès direct aux statistiques au réveil et explication de celles-ci.
Ce que ce projet m'a appris
Ce projet a élargi ma boîte à outils : le test 5 secondes pour valider rapidement un concept, la vision de l'expérience pour définir clairement notre direction, et surtout l'adaptabilité face aux contraintes. Cette approche "système D" m'a montré qu'une bonne idée peut être testée avec les moyens du bord.
Limite principale : Sans prototype physique fonctionnel, une troisième itération avec un objet taille réelle et des tests en conditions réelles d'usage nocturne reste nécessaire pour valider définitivement l'expérience et l'acceptation du produit.